STUDIO TOKI のブログ

Houdini Edit Parameter Interface

2024.09.25

こんにちは。スタジオトキのCG担当です。
今回はHoudiniのMaterialの適用方法を紹介します。

HoudiniのMaterial

他の3DSoft同様、Houdini独自の方法を持っています。 更にNodeベースなこともあってMAYAやBlender等で慣れている人でも少し混乱する要素になっているかと思います。

基本の適用方法

最も簡単な適用方法はobj階層のGeometryを選択、RenderタブのMaterialにShaderをアサインすることです。

Houdini Edit Parameter Interface

デフォで用意されているBricksをSphereに適用したもの

Houdini Edit Parameter Interface

ただし、この方法だとGeometry内の全てのオブジェクトに同じShaderがアサインされてしまい、複雑なMaterial適用が出来ません。

Geometry内でMaterialを適用する方法

次にGeometry内でオブジュクトにMaterialをアサインする方法をお教えします。HoudiniにはMaterialNodeというNodeが存在し、これを作成してオブジェクトに繋ぎます。

Houdini Edit Parameter Interface
Houdini Edit Parameter Interface

BricksをSphereに、RocksをBoxに適用したもの

Houdini Edit Parameter Interface

応用

次にオブジュクトのFace毎にMaterialをアサインする方法をお教えします。基本的に適用したいFaceをGroup化してMaterialNodeのGroupにこのGroupを入れるとGroupにだけそのShaderがアサインされます。

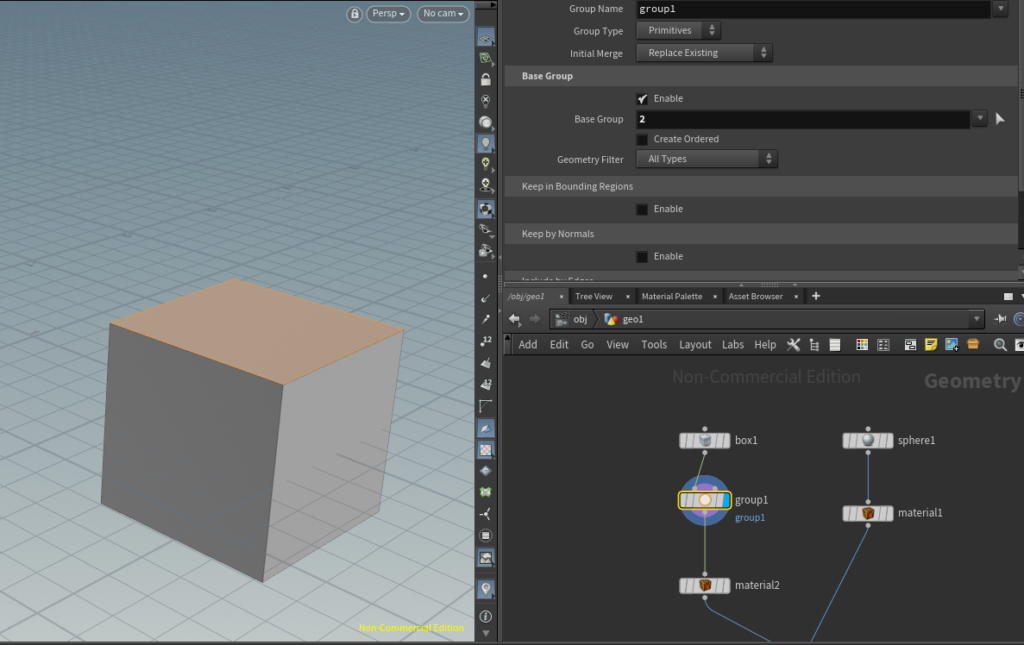
今回はGroupNodeを使いBoxの上の面だけGroup化させます。
BaseGroupに2が入っていますが、これが上の面のFace(HoudiniだとPrimitiveという)の番号です。
以下のように繋ぎます。

Houdini Edit Parameter Interface

次にMaterialNodeのNumberOfMaterialsの+を押してMaterialを増やします(現状は1にRocksが適用されている状態)。その後、Material2のGroupに先程GroupNodeで作ったGroup(今回はgroup1)を入れ、別のShaderをアサインします。

Houdini Edit Parameter Interface

最終イメージ

Houdini Edit Parameter Interface

Boxの上の面だけ別のMaterialになっている。

如何でしたでしょうか。今回はGroupNodeを使いましたが、他の方法でもやりようは沢山ありますので、ぜひ色々試行錯誤してみてください。

スタジオトキでは3D モデルの制作から配信、動画制作なども幅広く承っております。
無料の内覧会も行っておりますので、まずはお気軽にご相談ください!


Twitter アカウントはこちら
ご予約はこちらから
お問い合わせはこちらから