STUDIO TOKI のブログ

C4Dでリフトを作る

2022.11.16

木曜日担当のCGチームです。

今回はCinema4Dでリフトを作ります。
冬なのでスキー場のリフトを作ります。

冬なのでスキー場のリフト

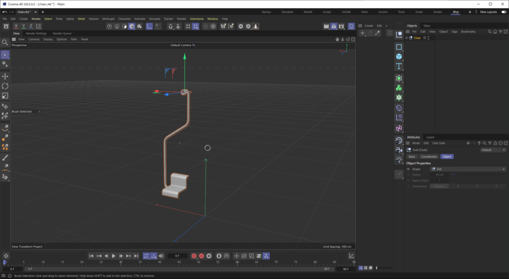
まず、スプラインやチューブなどを駆使してイス部分を作ります。
軸をワイヤーに掛かる部分にしておきます。

C4Dでリフトを作る

次にワイヤー部分を作ります。
長方形に丸みをつけます。

C4Dでリフトを作る

スイープジェネレータでパイプ状にします。

C4Dでリフトを作る

先ほど作ったイスをクローナーに入れます。
クローナーのモードをオブジェクト、オブジェクトに長方形を入れます。

C4Dでリフトを作る

後はオフセットの値にキーフレームを打てばとりあえず回ります

使うあてもなく作られたスキー場のリフトを供養するため動画にしました。

スタジオトキでは3Dモデルの制作から配信、動画制作なども幅広く承っております。
無料の内覧会も行っておりますので、まずはお気軽にご相談ください!

Twitter アカウントはこちら

ご予約はこちらから!

お問い合わせはこちらから!