STUDIO TOKI のブログ

C4Dでオバケを作る

2022.10.26

木曜日担当のCGチームです。

今回はCinema4Dでオバケを作ります。
ハロウィンなので。

ハロウィンなのでオバケ

布の中身を作るためカプセルを配置します。

C4Dでオバケを作る

テーパーでなんとなく体っぽいラインにします。

C4Dでオバケを作る

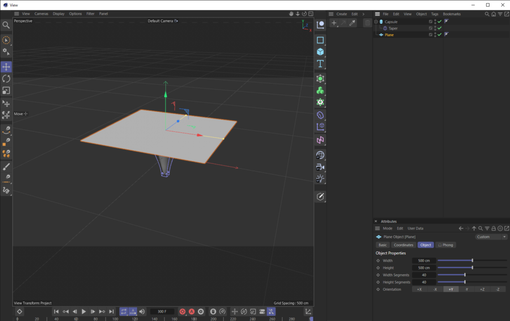
布部分となる平面を配置します。

C4Dでオバケを作る

平面にブールを適用し、対称ジェネレータに入れた円柱を使って穴をあけます。
円柱は中心ではなく-Z方向にずらしてあけると大体きます。

C4Dでオバケを作る

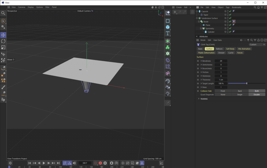
平面(ブール)にSDSを適用、右クリック→シミュレーションタグ→クロスを追加します。
SDSにクロスを適用すると目の穴がずれます。

C4Dでオバケを作る

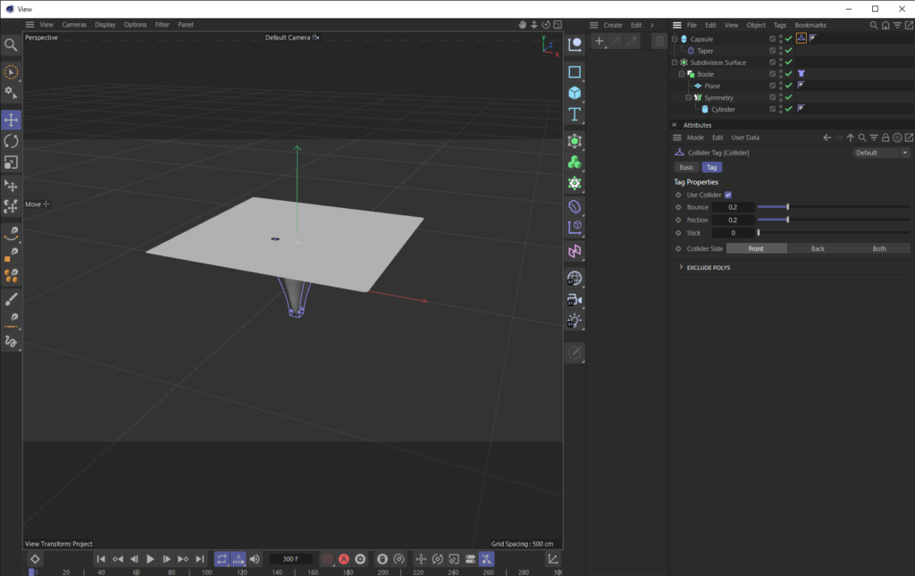
カプセルに、右クリック→シミュレーションタグ→衝突(Collider)を追加します。

C4Dでオバケを作る

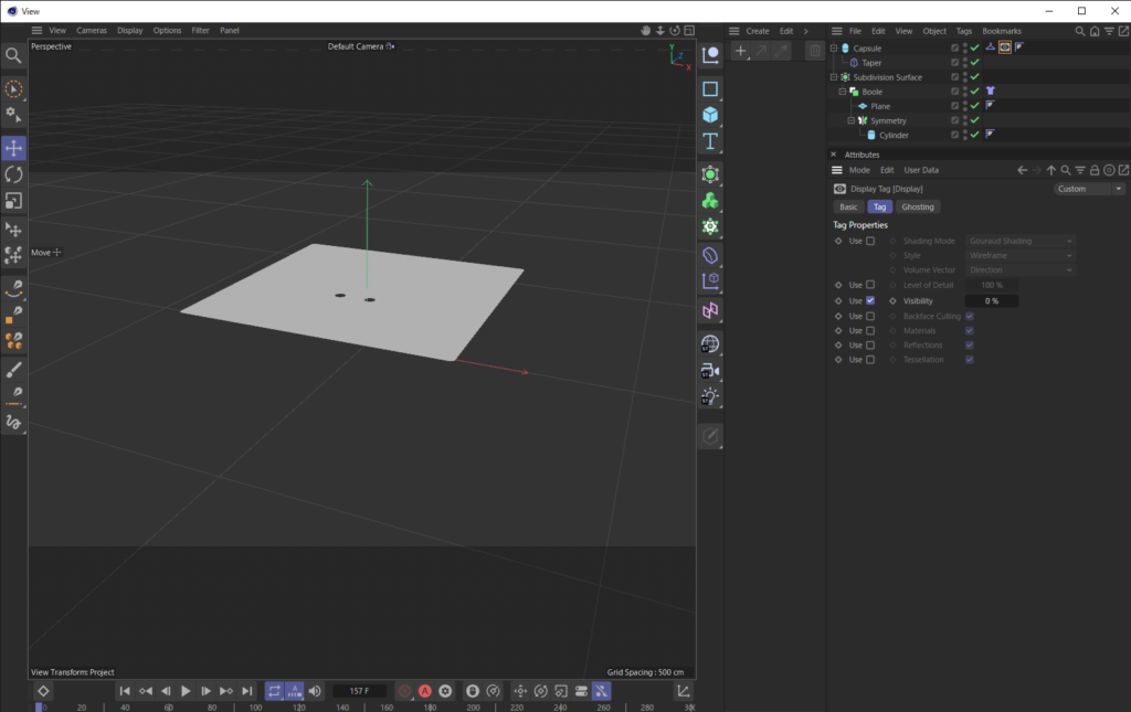
カプセルに、右クリック→レンダータグ→表示(Display)を適用、可視性(Visibility)を0にして中身を見えなくします。

C4Dでオバケを作る

再生します。完成です。

使うあてもなく作られたオバケを供養するため動画にしました。

スタジオトキでは3Dモデルの制作から配信、動画制作なども幅広く承っております。
無料の内覧会も行っておりますので、まずはお気軽にご相談ください!

Twitter アカウントはこちら

ご予約はこちらから!

お問い合わせはこちらから!