STUDIO TOKI のブログ

C4Dで海を作る

2023.06.07

木曜日担当のCGチームです。

今回はCinema4Dで海を作ります。
6月8日は世界海洋デーなので海を作ります。

世界海洋デーなので海

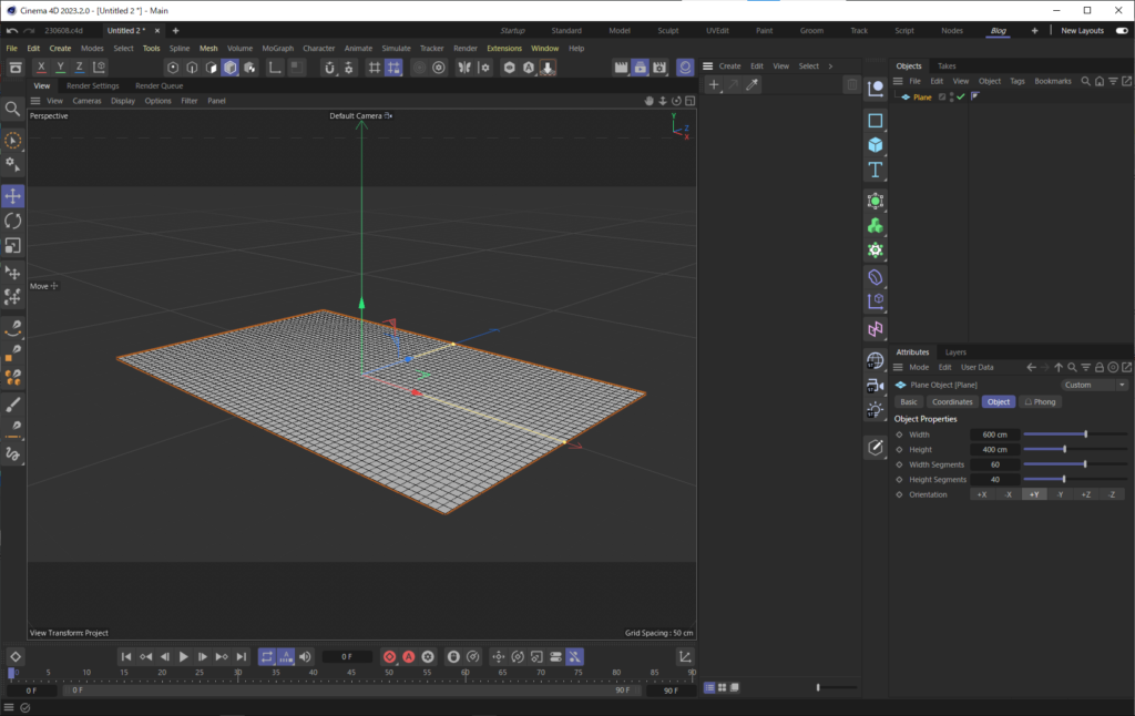
まず、それなりに分割数を増やした平面を配置します。

C4Dで海を作る

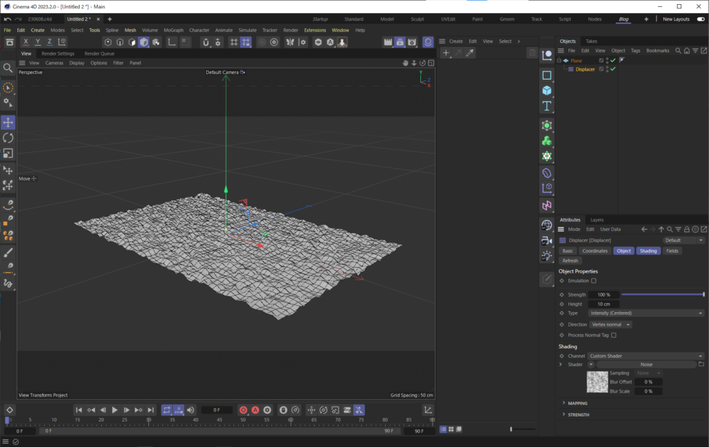
平面に変位デフォーマを適用し、シェーディングにノイズシェーダーを適用します。

C4Dで海を作る

ノイズシェーダーを調整して、平面をSDSの子にします。

C4Dで海を作る

それっぽいでしょうか。

C4Dで海を作る

肉眼で最後に海を見たのはいつだろうか。

スタジオトキでは3Dモデルの制作から配信、動画制作なども幅広く承っております。

無料の内覧会も行っておりますので、まずはお気軽にご相談ください!

Twitter アカウントはこちら

ご予約はこちらから!

お問い合わせはこちらから!