STUDIO TOKI のブログ

C4Dで板チョコを作る

2023.02.08

木曜日担当のCGチームです。

今回はCinema4Dで板チョコを作ります。
そういう時期なので板チョコを作ります。

そういう時期なので板チョコ

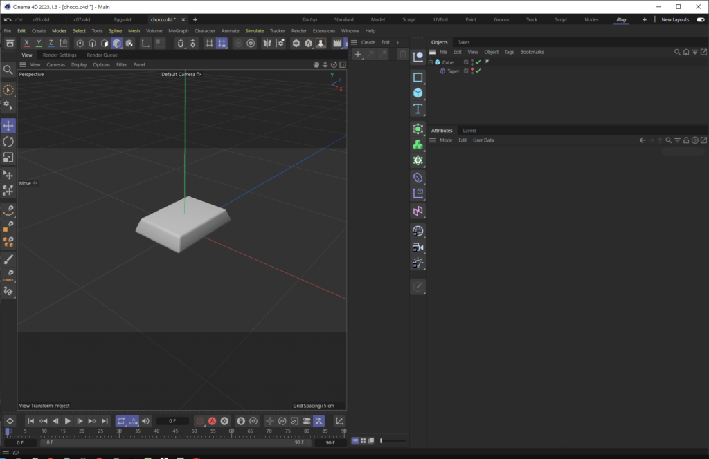
まず、縦長の立方体を作ります。
少しだけフィレットで丸みを付けます。

C4Dで板チョコを作る

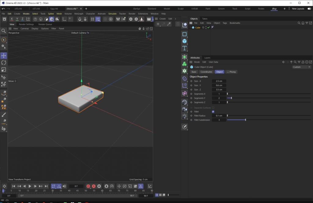
次にテーパーで台形にします。

C4Dで板チョコを作る

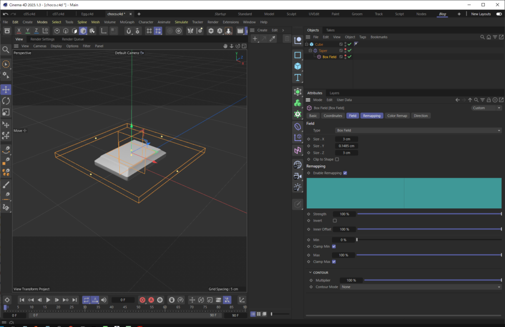
テーパーにボックスフィールドを追加し、上3分の2くらいから効果がかかるようにします。

C4Dで板チョコを作る

クローナーでサイズを小さくしたものを上に複製します。

C4Dで板チョコを作る

さらにクローナーで複製します。
それっぽいのではないでしょうか。

C4Dで板チョコを作る

食べることもできない板チョコを作ってしまったので動画にしました。

スタジオトキでは3Dモデルの制作から配信、動画制作なども幅広く承っております。

無料の内覧会も行っておりますので、まずはお気軽にご相談ください!

Twitter アカウントはこちら

ご予約はこちらから!

お問い合わせはこちらから!