STUDIO TOKI のブログ

Blender に慣れてきたころに使えるショートカット

2023.05.10

スタジオブログ木曜日担当の3DCG チームです。

今回はblender に慣れてきたころに使えるおすすめショートカットを4 つご紹介したいと思います。
初心者向けの記事となりますので参考程度に。

選択を中心に法線方向へ拡大 プロポーショナル編集+ALT+S

選択した頂点の周囲を法線方向に範囲拡大するショートカットです。
プロポーショナル編集をオンにして、減衰タイプをスムーズに設定します。
選択した頂点を中心に、山のように盛り上げる事が出来ます。
キャラクター制作の際などの微調整に便利です。

Blender に慣れてきたころに使えるショートカット

リンク複製 Alt+D

オブジェクトモードで、対象オブジェクトにALT+D を行うことで複製元オブジェクト に加えた編集がそのまま複製後のオブジェクトにも反映されます。

Blender に慣れてきたころに使えるショートカット

リンクを解除することも可能です。
オブジェクト → 関係 → シングルユーザー化 → オブジェクトとデータの手順を踏むことで独立したオブジェクトにすることができます。

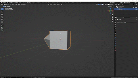
平らにする S+( アクションを起こした方向XYZ キー)+0

押し出し時などに斜めになっているメッシュを平らにすることができるショートカットです。
中途半端に傾いたメッシュを平らにする際に使えます。

Blender に慣れてきたころに使えるショートカット

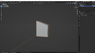
ビュー切り替えの反転 CTRL+テンキー1/3/5/7

正面( フロント)/ 側面( レフト)/ 上面( トップ) でのビューの切り替えを反転して行うショートカットです。

Blender に慣れてきたころに使えるショートカット

このショートカットキー、僕はずっと気づかなくてテンキーを押してから右上の3D 座標軸で反転していました。
しっかりショートカットキーも用意されているんですね。

以上になります!
どれか1つでも参考になっていたら嬉しいです!

スタジオトキでは3Dモデルの制作から配信、動画制作なども幅広く承っております。

無料の内覧会も行っておりますので、まずはお気軽にご相談ください!

Twitter アカウントはこちら

ご予約はこちらから!

お問い合わせはこちらから!